xcsports

ÖÐÎļòÌå | English ÆóÒµÓÊÏä
Åàѵ½Ìѧ
ÍøÕ¾Ê×Ò³ > Åàѵ½Ìѧ > ѧԺ¼ò½éѧԺ¼ò½é

xc sports(ÖйúÇø)-¹Ù·½ÍøÕ¾    

     xcsportsÓÐרÃŵÄÅàѵ»ùµØ--¹ãÖÝÊÐxcsportsÖ°ÒµÅàѵѧԺ£¬Ç°ÉíΪ¹ãÖÝÊÐÊý¿Ø¼Ó¹¤Ö°ÒµÊÖÒÕÅàѵÖÐÐÄ£¬³ÉÁ¢ÓÚ1999Ä꣬ÊǹãÖÝÊÐÈËÁ¦×ÊÔ´ºÍÉç»á°ü¹Ü¾ÖºÍ¹ãÖÝÊÐÃñÕþ¾ÖÉ󶨱¸°¸Åàѵ»ú¹¹£»£»£»Êǹú¼ÒÈËÁ¦×ÊÔ´ºÍÉç»á°ü¹Ü²¿É󶨵Ĺú¼Ò¸ßÊÖÒÕÈ˲ţ¨»úµçÏîÄ¿£©Åàѵ»ùµØ¡£

   Ñ§ÔºÒÀ¸½ÖйúÄÏ·½Êý¿Ø¹¤Òµ»ùµØ¡ª¡ªxcsportsµÄÊÖÒÕÓÅÊÆ£¬Ê¦×ÊʵÁ¦ÐÛºñ£¬Êµ²Ù×°±¸¸»×㣬ÒÔÊý¿ØÊÖÒÕ¡¢¡¢»ú´²×°µ÷άÐÞ¡¢¡¢¹¤Òµ»úеÈ˵ÄÊÖÒÕÅàÑµÎªÌØÉ«£¬×¢ÖØÊµÕ½Ð͵ÄÊÖÒÕÅàѵ£¬½üÄêÀ´Îª¹ãÖÝÊÐÒÔÖÂÌìϵÄ×°±¸ÖÆÔìÒµÔ´Ô´Ò»Ö±µØÔËËÍÁË´ó×Ú¸ßÊÖÒÕÈ˲Å¡£

2019Äê»ñ¡°»ÆÆÒÇøÊÖÒÕÈ˲ÅÅàѵƽ̨¡±ÉùÓþ³Æºô 

2020Äê»ñ¡°¹ãÖÝÊÐ»ÆÆÒÇø2019Äê¶È¾ÍÒµÊÂÇéÏȽøµ¥Î»¡±ÉùÓþ³Æºô   

2020»ñ¡°¹ú¼Ò²ú½ÌÕûºÏÐÍÆóÒµ¡±³ÆºôÉùÓþ³Æºô 

2021»ñ¡°3A¼¶Éç»á×éÖ¯¡±ÉùÓþ³Æºô 

 xc sports(ÖйúÇø)-¹Ù·½ÍøÕ¾

xcsportsÌØÉ«£º£º
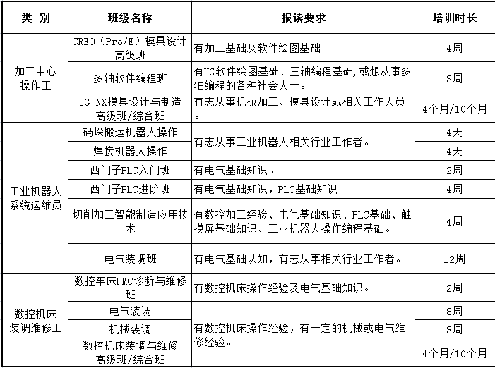
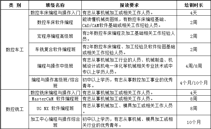
Åàѵ¿Î³Ì


xc sports(ÖйúÇø)-¹Ù·½ÍøÕ¾

xc sports(ÖйúÇø)-¹Ù·½ÍøÕ¾

УÆóÏàÖúÌØÉ«

¶àÄêÀ´xcsportsѧԺÆð¾¢ÏìÓ¦¹ú¼ÒÖ°Òµ½ÌÓýË¢ÐÂÄ¿µÄ£¬ÔÚÈ˲ʲÓý¡¢¡¢×¨Òµ¹²½¨¡¢¡¢¿Î³Ì¿ª·¢¡¢¡¢Ê¦×ʽ¨Éè¡¢¡¢¿Î±¾¿ª·¢¡¢¡¢¾ºÈüÅàѵ¡¢¡¢×°±¸Ö§³ÖµÈ¶à¸öÁìÓòÓë±¾¿Æ¡¢¡¢ÖиßÖ°¡¢¡¢¼¼¹¤ÔºÐ£¿£¿£¿ªÕ¹Éî¶È²ú½ÌÈںϡ¢¡¢Ð£ÆóÏàÖú£¬Ñ§Ôº¼á³Ö¹¤Ñ§Á¬Ïµ¡¢¡¢ÖªÐкÏÒ»µÄ½Ìѧģʽ£¬ÍÆÐÐË«ÔªÖÆ½ÌÓýģʽ£¬ÒÔ×÷Óý¸ßËØÖÊÓ¦ÓÃÐÍÈ˲ÅΪĿµÄ¡£


ÊÖÒÕÈ϶¨ÌØÉ«
¹ãÖÝÊÐxcsportsÖ°ÒµÅàѵѧԺÊǹ㶫ʡ»úе¹¤³Ìѧ»áÖ°ÒµÊÖÒÕÆ·¼¶È϶¨ÖÐÐĿƳ¡£¬¿É¿ªÕ¹³µ¹¤¡¢¡¢Ï³¹¤¡¢¡¢»ú´²×°µ÷άÐÞ¹¤¡¢¡¢¹¤Òµ»úеÈËϵͳÔËάԱ¡¢¡¢¹¤Òµ»úеÈËϵͳ²Ù×÷Ô±µÈÎå¸ö¹¤ÖÖÖ°ÒµÊÖÒÕÈ϶¨ÉóºË¡£


Éç»á·þÎñÌØÉ«
 1¡¢¡¢´Ó2004Äê×îÏÈÏȺóΪ¹ú¼Ò¡¢¡¢Ê¡¡¢¡¢Êм¶Êý¿ØÊÖÒÕ¾ºÈüÌṩÁË×°±¸¡¢¡¢ÊÖÒÕ¡¢¡¢×ʽ𠠠ÉϵÄÖ§³Ö£¬Îª´î½¨¸ßÊÖÒÕÈ˲žº¼¼Îę̀³öÇ®×ÅÁ¦¡£
 2¡¢¡¢ÒÀÍÐxcsportsµÄÊÖÒÕʵÁ¦£¬ÎªÆóÒµ»òԺУÌṩÊý¿Ø»ú´²Î¬»¤±£Ñø·þÎñ¡£

¡¾ÍøÕ¾µØÍ¼¡¿